Qu'est-ce qu'un apport de titres ?
Un apport de titres, c'est tout simplement le transfert de propriété de vos actions ou parts sociales à une autre société (généralement une holding). Vous donnez vos titres et recevez en échange des actions de la holding.
Cette opération financière s'inscrit dans le cadre du droit des sociétés français et représente un apport en nature, pas d'argent qui circule, juste un échange de papiers qui valent de l'or !
L'essentiel à retenir :
- Vous transférez la propriété de vos titres à une holding,
- Vous recevez en échange des titres de cette holding,
- Vous conservez indirectement le contrôle de votre entreprise,
- Vous créez une architecture patrimoniale plus efficiente.
C'est un peu comme si vous mettiez vos œufs dans un nouveau panier, mais un panier avec des super-pouvoirs fiscaux et stratégiques !
Pourquoi recourir à une holding ?
La holding n'est pas un gadget fiscal. C'est un véritable couteau suisse patrimonial ! En 2026, elle répond à plusieurs objectifs stratégiques :
- Protection patrimoniale : isolez vos actifs personnels des risques liés à l'activité opérationnelle,
- Optimisation fiscale : bénéficiez de régimes avantageux sur les plus-values et dividendes,
- Effet de levier : facilitez le financement de nouvelles acquisitions,
- Transmission facilitée : préparez l'avenir en simplifiant le transfert à vos héritiers,
- Centralisation de gestion : pilotez efficacement plusieurs participations.
Les avantages de l'apport de titres
Les avantages sont multiples et touchent autant à la fiscalité qu'à la stratégie d'entreprise. Voyons pourquoi tant d'entrepreneurs sautent le pas en 2026.
Avantages fiscaux : sursis et report d'imposition
L'atout maître de l'apport de titres ? Le report d'imposition sur la plus-value réalisée. Concrètement, vous ne payez pas d'impôt immédiatement sur la plus-value potentielle de vos titres lors de l'apport.
Imaginez : vous avez créé votre société il y a 10 ans avec 10 000 € de capital, aujourd'hui elle vaut 1 million d'euros. Sans holding, une vente directe vous exposerait à une taxation immédiate sur 990 000 € de plus-value !
L'article 150-0 B ter du CGI vient à votre rescousse :
- Report d'imposition automatique sous conditions,
- Possibilité de céder les titres via la holding,
- Obligation de réinvestir 60% du produit de cession dans une activité économique si la cession intervient dans les 3 ans.
Voilà pourquoi beaucoup d'entrepreneurs préfèrent structurer leur patrimoine avant d'envisager une cession.
Les avantages financiers et stratégiques
Au-delà de la fiscalité, l'apport de titres offre des avantages stratégiques considérables :
1. Centralisation décisionnelle : pilotez plusieurs activités depuis une seule structure,
2. Mutualisation des ressources : optimisez la trésorerie entre différentes filiales,
3. Sécurisation patrimoniale : protégez vos actifs personnels des aléas économiques,
4. Attractivité pour les investisseurs : facilitez l'entrée de nouveaux partenaires,
5. Flexibilité opérationnelle : adaptez votre structure aux évolutions du marché.
La holding agit comme un bouclier protecteur entre votre patrimoine personnel et les risques commerciaux. Elle peut aussi emprunter pour acquérir d'autres sociétés, créant un effet de levier financier puissant.
La procédure d'apport de titres à une holding
Maintenant qu'on a vu pourquoi faire un apport de titres, voyons comment procéder concrètement. Car oui, c'est une opération qui demande rigueur et méthode !
Les formalités juridiques et administratives
Pas de panique ! La procédure est encadrée et suit un cheminement précis :
1. Création de la holding (si elle n'existe pas déjà),
2. Rédaction d'un traité d'apport détaillé,
3. Évaluation précise des titres apportés,
4. Nomination potentielle d'un commissaire aux apports,
5. Approbation par les organes sociaux concernés,
6. Enregistrement auprès des services fiscaux,
7. Publication d'une annonce légale,
8. Mise à jour des registres sociaux.
À noter : certaines de ces étapes peuvent varier selon votre situation spécifique. L'accompagnement par un expert est vivement recommandé pour éviter les pièges.
Les étapes clés de la procédure
Décortiquons les étapes essentielles :
Étape 1 : Préparation et évaluation
Avant tout, il faut déterminer la valeur exacte des titres que vous souhaitez apporter. Cette valorisation est cruciale car elle impacte directement :
- Le montant de la plus-value potentielle,
- Le nombre de titres que vous recevrez en échange,
- Les obligations fiscales associées.
Étape 2 : Constitution de la holding
Si vous n'avez pas déjà une holding, il faut en créer une. Points d'attention :
- Choisir la forme juridique adaptée (SAS souvent privilégiée),
- Définir les statuts avec soin,
- Prévoir les clauses de gouvernance,
- Anticiper l'évolution future de l'actionnariat.
Étape 3 : Formalisation de l'apport
C'est l'étape juridique centrale :
- Rédaction et signature du traité d'apport,
- Validation par les assemblées générales,
- Intervention éventuelle du commissaire aux apports,
- Enregistrement fiscal de l'opération.
Étape 4 : Finalisation et publicité
Pour sécuriser juridiquement l'opération :
- Publication légale,
- Déclaration fiscale spécifique,
- Mise à jour des registres sociaux,
- Conservation des documents justificatifs.
Valorisation des titres et rôle du commissaire aux apports
La valorisation des titres, c'est le nerf de la guerre ! Une évaluation incorrecte peut compromettre toute l'opération.
Pour les apports significatifs (généralement au-delà de 30 000 €), l'intervention d'un commissaire aux apports est obligatoire. Ce professionnel indépendant a pour mission de :
- Vérifier la valeur des apports,
- S'assurer que la valeur totale n'est pas surévaluée,
- Rédiger un rapport détaillé,
- Sécuriser l'opération vis-à-vis des tiers.
Les méthodes d'évaluation courantes incluent :
- Méthodes patrimoniales,
- Approches par les flux (DCF),
- Multiples de l'EBITDA,
- Comparables sectoriels.
Un conseil d'expert : ne lésinez pas sur cette étape ! Une valorisation solide est votre meilleure protection contre d'éventuelles contestations fiscales.
Les documents nécessaires à l'apport
Préparez-vous à constituer un dossier complet. Voici les documents incontournables.
Documents juridiques :
- Traité d'apport détaillé,
- Procès-verbaux d'assemblées générales,
- Statuts de la holding,
- Rapport du commissaire aux apports (si requis).
Documents financiers :
- Comptes annuels des sociétés concernées,
- Situation comptable intercalaire si nécessaire,
- Rapport d'évaluation des titres,
- États de suivi des plus-values en report.
Documents fiscaux :
- Déclaration de plus-values (formulaire 2074-I),
- État de suivi des plus-values en report,
- Justificatifs de réinvestissement (si applicable).
La fiscalité associée à l'apport de titres

Passons au plat principal : la fiscalité ! C'est souvent la motivation première d'un apport de titres, alors décodons ensemble les mécanismes fiscaux en jeu.
Le report et le sursis d'imposition
En 2026, deux régimes fiscaux principaux s'appliquent aux apports de titres.
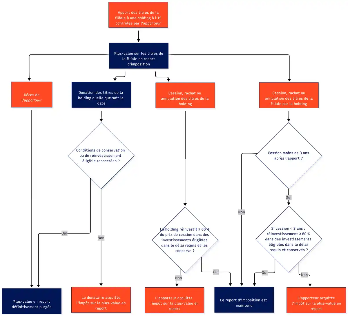
Le report d'imposition (article 150-0 B ter du CGI) est le régime star qui s'applique lorsque :
- L'apporteur contrôle la holding (détention > 50%),
- La holding est soumise à l'IS,
- Les titres sont apportés à leur valeur réelle.
Dans ce cas, l'imposition de la plus-value est reportée jusqu'à un événement déclencheur comme :
- La cession des titres reçus en échange,
- Le rachat par la société,
- L'annulation des titres,
- Le transfert du domicile fiscal hors de France.
Le sursis d'imposition (article 150-0 B du CGI) est le régime qui s'applique automatiquement lorsque l'opération constitue une simple restructuration sans conséquence fiscale immédiate.
Attention : ces deux régimes ont des implications très différentes ! Le premier nécessite des déclarations spécifiques, le second est automatique mais plus restrictif.
Le régime mère-filles et intégration fiscale
Une fois votre holding en place, d'autres avantages fiscaux s'ouvrent à vous.
Le régime mère-filles : Si votre holding détient au moins 5% du capital de ses filiales, elle peut bénéficier du régime mère-filles qui permet :
- Une exonération quasi-totale des dividendes reçus (95%),
- Une neutralisation de la cascade d'impositions,
- Une optimisation des flux financiers entre structures.
L'intégration fiscale : Pour les groupes plus structurés (détention > 95%), l'intégration fiscale offre :
- La compensation des bénéfices et pertes entre sociétés du groupe,
- L'élimination des opérations intragroupes,
- Une gestion optimisée de la trésorerie fiscale.
Voici un tableau comparatif des avantages selon le niveau de détention :
Impact fiscal de la plus-value et impôt sur les sociétés (IS)
L'impact fiscal varie considérablement selon votre situation. Prenons quelques scénarios courants.
Scénario 1 : Apport puis conservation des titres
- Plus-value en report d'imposition,
- Aucune imposition immédiate,
- Possibilité de percevoir des dividendes via la holding avec fiscalité avantageuse.
Scénario 2 : Apport puis cession après 3 ans
- Plus-value toujours en report,
- Produit de cession utilisable librement par la holding,
- Possibilité de réinvestir ou distribuer selon stratégie.
Scénario 3 : Apport puis cession avant 3 ans :
- Obligation de réinvestir 60% du produit dans une activité économique,
- Réinvestissement à réaliser dans les 2 ans suivant la cession,
- À défaut, fin du report et imposition de la plus-value initiale.
En matière d'IS, la holding est soumise au taux normal (25% en 2025), mais bénéficie potentiellement de régimes favorables sur ses revenus de participation.
Ce graphique pour résumer l'apport de titre à une holding.

Les risques associés et comment les minimiser
Ne nous voilons pas la face : comme toute stratégie sophistiquée, l'apport de titres comporte des risques. Mieux vaut les connaître pour mieux les éviter !
Les risques juridiques et fiscaux
Les principaux écueils à surveiller :
- Risque de requalification fiscale : l'administration peut remettre en cause le bénéfice du régime favorable si elle considère que l'opération a un motif exclusivement fiscal. En 2025, le contrôle fiscal s'est intensifié sur ces montages.
- Non-respect des conditions du report : le non-respect des conditions (notamment l'obligation de réinvestissement) peut entraîner la remise en cause du report et l'exigibilité immédiate de l'impôt, avec pénalités.
- Abus de droit : si l'administration démontre que votre montage n'a aucune substance économique réelle, vous risquez une procédure d'abus de droit avec majoration de 80% !
- Risques liés à la valorisation : une valorisation incorrecte peut être contestée et générer des redressements significatifs.
La bonne nouvelle ? Ces risques peuvent être largement maîtrisés avec un accompagnement adapté.
Les erreurs communes à éviter
Tirez les leçons des erreurs des autres ! Voici les pièges classiques :
1. Créer une holding "coquille vide" sans substance économique réelle,
2. Négliger les obligations déclaratives spécifiques aux plus-values en report,
3. Procéder à des distributions trop rapides après l'apport,
4. Sous-estimer l'importance du commissaire aux apports,
5. Mélanger objectifs personnels et professionnels dans la holding,
6. Ignorer les délais de réinvestissement en cas de cession rapide,
7. Oublier de maintenir le contrôle de la holding.
Vous l’aurez compris, en 2026, l’apport de titres à une holding n’est plus réservé aux grands groupes : c’est une stratégie accessible et puissante pour optimiser votre fiscalité, protéger vos actifs et préparer la transmission de votre entreprise. Bien encadrée et anticipée, cette opération vous permet de transformer une étape patrimoniale en véritable levier stratégique.
La clé de la réussite ? Ne pas improviser. Chaque étape doit être pensée avec rigueur. En vous entourant d’experts compétents, vous réduisez les risques et maximisez les avantages.
En définitive, structurer votre patrimoine via une holding, c’est bien plus qu’un montage fiscal : c’est un choix visionnaire qui peut sécuriser votre avenir et celui de vos proches.
Les informations présentées dans cet article ont un but strictement informatif et pédagogique. Elles ne constituent ni un conseil financier, ni une recommandation personnalisée. Avant toute décision d’investissement, nous vous recommandons de consulter un professionnel agréé (conseiller en gestion de patrimoine, expert-comptable, etc.) afin d’évaluer les solutions les plus adaptées à votre situation personnelle, fiscale et patrimoniale.
Les investissements comportent des risques de perte en capital. Ne placez jamais plus que ce que vous êtes prêt à perdre.



